Diversidad

Grupo de Estudios Botánicos GEOBOTA

Universidad de Antioquia
Biología de las Plantas (2025-1)

Diversidad

Nuestros sistemas de clasificación son hipótesis, modelos que intentan representar esa evolución. Mauseth (2016).

Diversidad

La variabilidad de organismos vivos de cualquier fuente, incluidos, entre otras cosas, los ecosistemas terrestres y marinos y otros ecosistemas acuáticos y los complejos ecológicos de los que forman parte; comprende la diversidad dentro de cada especie, entre las especies y de los ecosistemas. Naciones Unidas (1992).

Fig 1: Representación de la diversidad de animales, bacterias, hongos y plantas.

El árbol de la vida

Fig 2: El árbol de la vida. Eisenberg (2017).

Diversidad en cifras

Fig 3: El número total estimado de especies de los cuatro grupos principales se muestra en verde, y el número actual de especies descritas científicamente se muestra en negro. Antonelli et al. (2023).

Diversidad en cifras

Fig 4: Número de especies identificadas y nombradas en cada grupo taxonómico. Ritchie (2022).

Diversidad en Colombia

Diversidad en Antioquia

Sistemática y evolución

A lo largo de la historia, las personas han distinguido a menudo entre diversas plantas y animales según preocupaciones prácticas: este animal, ¿es o no peligroso? Esta planta, ¿es venenosa o comestible? ¿Qué plantas pueden emplearse como medicinas contra esta enfermedad? Nabors (2006).

  • Sistemática: ciencia que incluye y abarca la taxonomía tradicional, la descripción, identificación, nomenclatura y clasificación de los organismos, y que tiene como objetivo principal la reconstrucción de la filogenia, o historia evolutiva, de la vida.

  • Filogenética: clasificación basada en la historia evolutiva o el patrón de descendencia; se refiere a las relaciones entre grupos de individuos en un momento dado.

Fig 5: Aunque existían clasificaciones antes de Darwin, tras proponer la teoría de la evolución junto a Wallace, estas adoptaron un enfoque evolutivo. Herbert Rose Barraud, Public domain, via Wikimedia Commons.

Cladística o sistemática filogenética

Metodología para inferir el patrón de la historia evolutiva de un grupo de organismos mediante la agrupación de taxones basada en apomorfías. Simpson (2019)

  • Los estudios cladísticos se complican por el hecho de que las plantas pueden parecerse entre sí por dos razones distintas: (1) han descendido de un ancestro común, o (2) han sufrido una evolución convergente.

  • Determinar si una similitud se debe a la homología (ascendencia común) o a la analogía (evolución convergente) puede ser extremadamente difícil.

  • Un cladograma debe construirse de la forma más sencilla, menos complicada y más eficaz. Este principio se denomina principio de parsimonia o navaja de Ockham.

Fig 6: Willi Hennig (1913-1976) propuso la cladísta en 1950 en Fundamentos de una teoría de la sistemática filogenética. By Gerd Hennig, CC BY-SA 3.0, Link.

Clado y Taxón

  • Clado: grupo monofilético, formado por un ancestro común y todos los linajes que surgen de ese ancestro común. Ver: linaje.

  • Linaje: secuencia de poblaciones ancestrales-descendientes, en la que los miembros están vinculados o conectados por flujo génico. Ver: clado.

  • Taxón (plural, taxa): grupo de organismos, idealmente monofilético y tradicionalmente tratado con un rango determinado.

  • Rango: una de las categorías taxonómicas jerárquicas, en la que un rango superior incluye todos los rangos inferiores.

Fig 7: Diferencia entre clados (izquierda) y taxones (derecha). A, B y C son grupos que están delimitados por sus apomorfías (izquierda) o por su circunscripción (derecha). RoRo, CC0, via Wikimedia Commons.

Carácteres

  • Carácter: característica o atributo de un taxón.

  • Estado del carácter: una de las dos o más formas de un carácter.

  • Ancestral: se refiere a una condición o estado de carácter preexistente. Sinónimo: plesiomorfo; primitivo.

  • Derivado: se refiere a una nueva condición o estado del carácter. Sinónimo: apomórfico, avanzado.

  • Homología: similitud resultante de una ascendencia común. Adjetivo: homólogo.

  • Homólogo: carácter específico que es homólogo a otro rasgo citado. Ver: homología.

Fig 8: Caracteres biológicos según su posición evolutiva. RoRo, CC0, via Wikimedia Commons.
Fig 9: Huesos homólogos en diferentes vertebrados. Волков Владислав Петрович (Vladlen666); translation by Angelito7, CC0, via Wikimedia Commons.

Morfías

  • Apoformia: una condición derivada o estado de carácter, que representa una novedad evolutiva.

    • Autapomorfía: apomorfía que se da en un único linaje o taxón.

    • Sinapomorfia: apomorfía que une dos o más taxones o linajes

  • Plesiomorfia: carácter ancestral

    • Simplesiomorfia: carácter ancestral (plesiomorfo) compartido entre taxones, que puede servir de base para agruparlos en una clasificación fenética.
Fig 10: El carácter círculo negro es plesiomórfico y simplesiomórfico. El círculo gris es apomorfo y sinapomorfo. El carácter círculo blanco es apoformo y autapomorfo. A, B, C, D y E son taxones existentes y F, G, H e I son antepasados comunes. Biotoscano, Public domain, via Wikimedia Commons.

Monofilético vs Parafilético

  • Monofilético: grupo que consiste en un ancestro común más todos (y sólo todos) los descendientes de ese ancestro.

  • Parafilético: grupo que incluye un ancestro común más algunos, pero no todos, los descendientes de ese ancestro común.

  • Polifilético: grupo formado por dos o más grupos monofiléticos o parafiléticos separados, cada uno con un antepasado común distinto; grupo en el que el antepasado común de todos los miembros no es a su vez miembro del grupo.

Fig 11: Cladograma de los vertebrados que muestra los tres diferentes grupos filogenéticos o taxones que existen. TotoBaggins at English Wikipedia, Public domain, via Wikimedia Commons.

Taxonomía: nomenclatura y clasificación

Un aspecto importante de la sistemática es la taxonomía, que consiste en identificar, nombrar y clasificar las especies. Evert & Eichhorn (2013).

Fig 12: El sistema moderno de nomenclatura de los seres vivos comenzó con el naturalista sueco Carl Linnaeus (1707-1778). Alexander Roslin, Public domain, via Wikimedia Commons.
Fig 13: En 1753, Linnaeus publicó Species Plantarum (Las especies de las plantas) en la que describía cada especie en latín, en una secuencia limitada a 12 palabras. Linnaeus hizo permanente el sistema binomial («de dos términos») de nomenclatura. Carl Linnaeus, Public domain, via Wikimedia Commons.

Código Internacional de Nomenclatura para algas, hongos y plantas (ICN)

El Código Internacional de Nomenclatura de algas, hongos y plantas es el conjunto de normas y recomendaciones que rigen la denominación científica de todos los organismos tradicionalmente tratados como algas, hongos o plantas, fósiles o no fósiles, incluidas las algas verdeazuladas (cianobacterias), los quítridos, los oomicetos, los mohos limosos y los protistas fotosintéticos con sus grupos no fotosintéticos taxonómicamente relacionados (pero excluidos los microsporidios). Antes de 2011 se denominaba Código Internacional de Nomenclatura Botánica (CINB).

Fig 14: La útlima versión del Código recoge las decisiones de la Sección de Nomenclatura del XIX Congreso Botánico Internacional (IBC), que tuvo lugar en Shenzhen, China, en julio de 2017.

Principios del ICN

  • Principio I. La nomenclatura de algas, hongos y plantas es independiente de la no- menclatura zoológica y procariótica (bacteriológica).

  • Principio II. La aplicación de los nombres de los grupos taxonómicos se determina por medio de los tipos nomenclaturales.

  • Principio III. La nomenclatura de un grupo taxonómico se basa en la prioridad de la publicación.

  • Principio IV. Cada grupo taxonómico con circunscripción, posición y rango particulares puede llevar solo un nombre correcto, el más antiguo que esté de acuerdo con las reglas, excepto en casos determinados.

  • Principio V. Los nombres científicos de los grupos taxonómicos se consideran latinos, sin reparar en su origen.

  • Principio VI. Las reglas de nomenclatura tienen efecto retroactivo, salvo limitación expresa.

Rangos taxónomicos

Fig 15: Rangos o categorías taxónomicas principales. derivative work: Xvazquez (talk)11866.0.Bpatrisiovamachoiological_classification_L_Pengo_es.svg: User:Pengo, CC BY-SA 2.5, via Wikimedia Commons.
Tabla 1: Rangos taxonómicos principales: reino, división o filo, clase, orden, familia, género y especie. Rangos taxonómicos secundarios: entre familia y género (tribu), entre género y especie (sección y serie), por debajo de especie (variedad y forma). Se pueden construir otros rangos agregando el prefijo «Sub-» a los rangos principales o secundarios.
Categoría o rango Sufijo
División o Filo -phyta
Subdivisión o subfilo -phytina
Clase -opsida
Subclase -idae
Orden -ales
Familia -aceae
Subfamilia -oideae
Tribu -eae, ae
Género -us, -a, -um, -is, -os, -ina, -ium, -ides, -ella, -ula, -aster, -cola, -ensis, -oides, -opsis…
Especie Varias terminaciones

Rangos taxónomicos: ejemplos

Tabla 2: En los trabajos taxonómicos se recomienda indicar la cita completa del nombre del taxón (nombre del taxón y autor) la primera vez que se menciona: Espeletia frontinoensis Cuatrec. y Ceroxylon quindiuense (H. Karst.) H. Wendl.
Categoría o rango Frailejón Palma de cera
División o Filo Magnoliophyta Magnoliophyta
Clase Magnoliopsida Liliopsida
Orden Asterales Arecales
Familia Asteraceae Arecaceae
Género Espeletia Ceroxylon
Especie Espeletia frontinoensis Ceroxylon quindiuense

Por diversas razones, algunos nombres se conservan (nomen conservandum), como Palmae (Arecaceae), Leguminosae (Fabaceae), Gramineae (Poaceae), Guttiferae (Clusiaceae), Umbelliferae (Apiaceae), Labiatae (Lamiaceae) y Compositae (Asteraceae).

Publicación válida de taxones

A partir del 1 de Enero de 1935 para que el nombre de un taxón esté publicado validamente debe de cumplir con:

  • El taxón debe ser nombrado
  • El rango taxónomico debe estar claramente indicado
  • Designado un tipo nomenclatural
  • Diagnosis en latín o inglés
  • Estar efectivamente publicada
Fig 16: Ejemplo de publicación efectiva. Murillo-Serna et al. (2025).

Publicación válida de taxones

Fig 17: Ejemplo de publicación valida Murillo-Serna et al. (2025).
Fig 18: Tipo nomenclatural de Maracanthus kuijtii (HUA, HUA134843). Murillo-Serna et al. (2025).

Ciclo de vida y diploidía

  • Ciclo de vida: secuencia completa de fases en el crecimiento y desarrollo de un organismo, desde la formación del cigoto hasta la producción de gametos.

  • Alternancia de generaciones: ciclo reproductivo en el que una fase haploide (n), el gametofito, produce gametos que se fusionan en pares para formar un cigoto, el cual germina y da origen a una fase diploide (2n), el esporofito. Las esporas producidas por división meiótica en el esporofito generan nuevos gametofitos, completando así el ciclo

Fig 19: Los principales tipos de ciclos de vida. La fase diploide del ciclo tiene lugar debajo de la barra ancha, y la fase haploide, encima. Las cuatro flechas blancas representan los productos de la meiosis; la única flecha blanca representa el óvulo fecundado o cigoto.

Vivimos en un mundo de bacterias

Fig 20: El árbol de la vida. Beaud (2023). Tomado de Simonetta Gribaldo [@SGribaldo] (2023).

Algunos acontecimientos evolutivos importantes

Fig 21: La gran mayoría de la columna geológica está ocupada por el Precámbrico, y muchos de los acontecimientos históricos más importantes se registran en este lapso de tiempo. Niklas (2016).
Fig 22: Esquema de la columna geológica que enfatiza el intervalo de tiempo denominado Fanerozoico (que abarca desde 570 Mya hasta la actualidad). Niklas (2016).

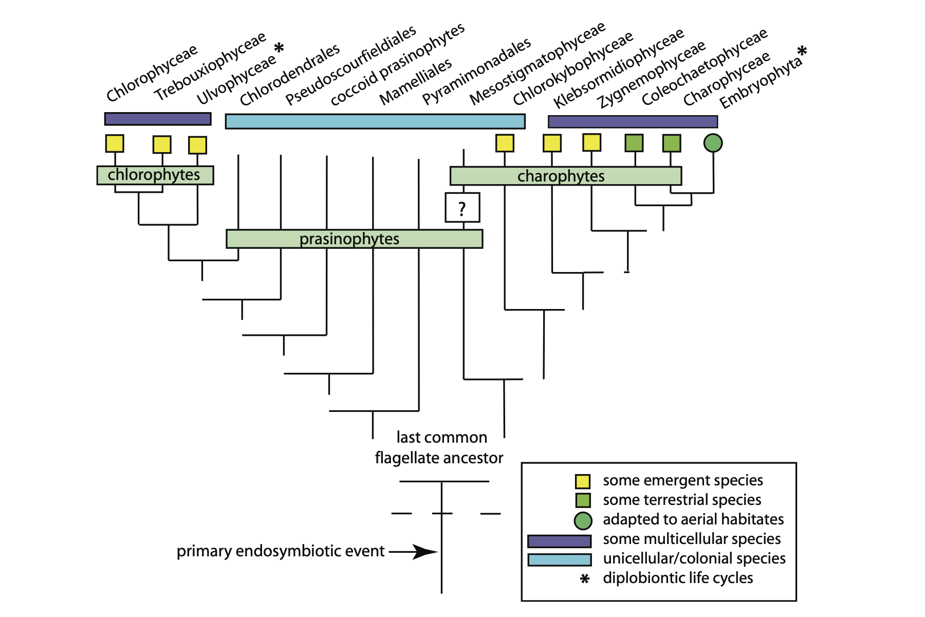
Viridiplantae: las plantas verdes

Las algas verdes (Chlorophyceae y Charophyceae) y las Embryophyta son un grupo monofilético de plantas que se denominan colectivamente Viridiplantae o Chloroplastida. Las Charophyceae y las Embryophyta se denominan colectivamente Streptophyta. Niklas (2016).

Único grupo de organismos que contienen clorofilas a y b, almacenan almidón en el interior de los plástidos, tilacoides apilados en grana, ¿pared celular de celulosa?

Fig 23: Cladograma de las relaciones filogenéticas de Viridiplantae. Algunas de las relaciones filogenéticas mostradas en este diagrama son problemáticas. Niklas (2016).
Fig 24: Cladograma del estado actual de las relaciones filogenéticas entre los Streptophyta a partir de los últimos estudios filogenéticos y filogenómicos. Bierenbroodspot et al. (2024).

Viridiplantae: relaciones

Fig 25: Árbol filogenómico de plástidos basado en el análisis de 1827 taxones de Viridiplantae y 52 outgroups utilizando 78 genes codificadores de proteínas. Gitzendanner et al. (2018).

Viridiplantae: relaciones

Fig 26: Abreviaturas: Chloro, Chlorophyta; Chkb, Chlorokybophyceae; Klb, Klebsormidiophyceae; C, Charophyceae; Cole, Coleochaetophyceae; Zygnemato, Zygnematophyceae; Ho, hornworts; Lycophy, Lycophyta; Pterid., Pteridophyta. Puttick et al. (2018).

Algas

Término tradicional para una serie de grupos no relacionados de organismos eucariotas fotosintéticos que carecen de órganos sexuales pluricelulares (excepto las carófitas); las mal llamadas «algas verdeazuladas» son cianobacterias, uno de los grupos de bacterias fotosintéticas. Evert & Eichhorn (2013).

Las algas se diferencian por sus pigmentos fotosintéticos, sustancias de reserva, composición de la pared celular, presencia o ausencia de células móviles, morfología y disposición de los flagelos, organización nuclear, tipo de reproducción y alternancia de generaciones.

Fig 27: Variedad de algas pluricelulares, entre algas verdes, rojas y pardas. Adolphe Millot (1857–1921), Public domain, via Wikimedia Commons.

Algas: características

Tabla 3: Características de los filos con algas unicelulares o coloniales. Nabors (2006).
Filo Número aproximado de especies conocidas Pigmentos fotosintéticos Características
Euglenophyta (euglenoides) 800 Clorofila a, b
Carotenoides
Principalmente de agua dulce
Algunas no fotosintéticas
Flageladas
Dinophyta (dinoflagelados) 3000 Clorofila a, c
Carotenoides
Fitoplancton de agua cálida salada y dulce
Algunas no fotosintéticas
Algunas producen toxinas nerviosas
Flageladas
Bacillariophyta (diatomeas) 5600 Clorofila a, c
Carotenoides
Fitoplancton de agua fría salada y dulce
Algunas especies terrestres
Paredes celulares de sílice
Xanthophyta (algas verdeamarillentas) 600 Clorofila a, c
Carotenoides
Fitoplancton principalmente de agua dulce
Flageladas
Chrysophyta (algas doradas) 1000 Clorofila a, c
Carotenoides
Fitoplancton marino y de agua dulce
Flageladas
Algunas no fotosintéticas
Cryptophyta (criptofitas) 200 Clorofila a, c
Ficobiliproteínas
Fitoplancton de agua dulce fría
Flageladas
Prymnesiophyta (haptofitas) 300 Clorofila a, c
Carotenoides
Fitoplancton principalmente en agua marina cálida
Flageladas

Algas: características

Tabla 4: Características de los filos con algas pluricelulares. Nabors (2006).
Filo Número aproximado de especies conocidas Pigmentos fotosintéticos Características
Phaeophyta (algas pardas) 1500 Clorofila a, c
Carotenoides (fucoxantina)
Principalmente en zonas marinas intermareales y someras
Engloban a los quelpos
Flageladas
Producen esporas y gametos
Rhodophyta (algas rojas) 5000 Clorofila a, d
Ficobiliproteínas
Principalmente marinas
Sin células flageladas en el ciclo vital
Chlorophyta (algas verdes) 7500 Clorofila a, b Principalmente de agua dulce
Algunas emparentadas con las plantas
En ocasiones, flageladas

Chlorophyta

  • Alrededor de 8200 especies
  • Contienen clorofila a y b, β-caroteno y xantofilas
  • Almacenan almidón dentro de los cloroplastos
  • Unicelulares, pluricelulares, filamentosas y cenocíticas
  • Agua dulce, marina, salobre y ambientes terrestres
  • Reproducción sexual o asexual
Fig 28: Lechuga de mar, Ulva lactuca, crece en rocas, pilotes y lugares similares en mares poco profundos de todo el mundo. Ecomare/Oscar Bos, CC BY-SA 4.0, via Wikimedia Commons.
Fig 29: Volvox es una Chlorophyta colonial. Cada esfera grande es una colonia de entre unos cientos y unos miles de células. Las esferas pequeñas dentro de las grandes son las colonias hijas. Frank Fox, CC BY-SA 3.0 DE, via Wikimedia Commons.

Streptophyta

Grupo monofilético que comprende las plantas terrestres (Embryophyta) y las algas estreptofitas. Las algas estreptófitas son morfológicamente diversas y están representadas seis linajes: Mesostigmatophyceae, Chlorokybophyceae, Klebsormidiophyceae, Charophyceae, Coleochaetophyceae y Zygnematophyceae.

Tabla 5: Número de especies de algas estreptófitas.
Clase Número de géneros Número de especies Hábitat
Mesostigmatophyceae 1 2 Agua dulce
Chlorokybophyceae 1 5 Terrestre
Klebsormidiophyceae 6 42 Agua dulce, terrestre
Coleochaetophyceae 2 22 Agua dulce
Charophyceae 6 395–450 Agua dulce–salobre
Zygnematophyceae >50 4000–13000 Agua dulce, terrestre
Fig 30: Cladograma del estado actual de las relaciones filogenéticas entre los Streptophyta a partir de los últimos estudios filogenéticos y filogenómicos.

Conquistando el aire

Las necesidades de un organismo fotosintético son relativamente sencillas: luz, agua, dióxido de carbono para la fotosíntesis, oxígeno para la respiración y algunos minerales. En tierra, la luz es abundante, al igual que el oxígeno y el dióxido de carbono, que circulan más libremente en el aire que en el agua. Además, el suelo suele ser rico en minerales. Así pues, el factor crítico para la transición a la tierra -o, como prefiere decir un investigador, «al aire»- es el agua. Evert & Eichhorn (2013)

Fig 31: Terrestrialización de los estreptofitos y colonización de hábitats terrestres por los cloroplastidios actuales. Vries & Archibald (2018).

Embryophyta

Embryophyta: las plantas terrestres

Características

  • Alternancia de generaciones
    • Gametófito
    • Esporófito
  • Gametangios especializados
    • Anteridios
    • Arquegonios
  • Embrión
  • Cutícula de cutina
  • Parénquima
  • Laminilla media
Fig 32: Diversidad de las plantas terrestres. Bewareofdog, CC BY-SA 3.0, via Wikimedia Commons.

Embryophyta: alternancia de generaciones

Fig 33: Alternancia de generaciones haplodiplóntica en las plantas terrestres. Simpson (2019).

Embryophyta: relaciones

Fig 34: Abreviaturas: Chloro, Chlorophyta; Chkb, Chlorokybophyceae; Klb, Klebsormidiophyceae; C, Charophyceae; Cole, Coleochaetophyceae; Zygnemato, Zygnematophyceae; Ho, hornworts; Lycophy, Lycophyta; Pterid., Pteridophyta. Puttick et al. (2018).

Embryophyta: diversidad en el mundo

World Flora Online (WFO, 2025) registra 380,153 nombres aceptados para Embryophyta

  • Anthocerotophyta 225
  • Marchantiophyta 7,321
  • Bryophyta 11,970
  • Lycopodiophyta 1,516
  • Polypodiophyta (Monilophyta) 12,688
  • Gymnospermae 1134
  • Angiospermae 345,299
Fig 35: Diagrama simplificado para ilustrar las relaciones entre los principalres grupos de familias de plantas y el número de especies. State of the World’s Plants 2017 (2017).

Embryophyta: diversidad en Colombia

Fig 36: SiB Colombia (2025) reporta 37,718 especies de Embryophyta para Colombia. Angiospermas (32,343), Helechos (2,174), Musgos (1,312), Hepáticas (846), Gimnospermas (117), Antocerotas (19).

Embryophyta: diversidad en Antioquia

Fig 37: SiB Colombia (2025) reporta 13,581 especies de Embryophyta para Colombia. Angiospermas (11,526), Helechos (1,036), Musgos (580), Hepáticas (284), Gimnospermas (37), Antocerotas (3). Antioquia es el departamento con el mayor número de especies endémicas, así como de especies amenazadas.

Embryophyta: relaciones

Fig 38: Árbol filogenético de Embryophyta. Basado en Gitzendanner et al. (2018) y Puttick et al. (2018). Espinosa-Correa (2025), CC BY.

Bryophyta sensu lato

Bryophyta sensu lato

Características

  • Gametofito
    • Dominante
    • Fotosintético
    • Persistente
    • Autónoma
  • Esporofito
    • Relativamente pequeño
    • Efímero
    • Unido y dependiente del gametofito
Fig 39: Diversidad de Bryophyta s. l.. Cabaña-Fader & Ellena (s. f.).

Bryophyta sensu lato: relaciones

Fig 40: Siete topologías en competencia entre embriófitas y traqueófitas. Puttick et al. (2018).
Fig 41: Hipótesis de las relaciones de Embryophyta con las principales apomorfías. Simpson (2019).

Bryophyta sensu lato: comparación

Tabla 6: Principales características de los grupos de Bryophyta sensu lato. Grupo UCM Biodiversidad y Taxonomía de Plantas Criptógamas (2025).
Anthocerotophyta Marchantiophyta Bryophyta
Gametófito Taloso Taloso o folioso Folioso
Filidios Ausentes Originados desde dos células iniciales, enteros o lobuldos, sin costa Originados a partir de una célula inicial, Enteros, con o sin costa
Inserción filidios Ausentes Con filidios de 2-3 filas o sin filidios Con filidios dispuestos en espiral, ocasionalmente dispuestos en 2 o 3 filas
Cloroplastos 1-4 de gran tamaño, con o sin un pirenoide Numerosos, sin pirenoide Numerosos, sin pirenoide
Trígonos Ausentes Usualmente presentes Usualmente ausentes
Oleocuerpos Ausentes Usualmente presentes Ausentes
Rizoides Unicelular Unicelular Pluricelular
Paráfisis Ausentes Ausentes Presentes
Protonema Taloso, muy pequeño, produce sólo un gametófito Taloso, muy pequeño, produce sólo un gametófito Filamentoso, usualmente produce más de un gametófito
Esporofito Crece por meristema basal Crece por una célula apical Crece por una célula apical
Seta Ausente Frágil, sin pigmentos, puede estar ausente. Firme y pigmentada
Cápsula Cilíndrica a largamente filamentosa Redondeada a cilíndrica Redondeada a cilíndrica
Dehiscencia de la cápsula Apertura gradualmente desde el ápice a la base, a través de dos valvas Apertura de una vez, por medio de 1-4 valvas Apertura de una vez, a través del opérculo y el peristoma
Maduración de las esporas Asincrónico Sincrónico, antes de la elongación de la seta Sincrónico, después de la elongación de la seta
Columela Presente Ausente Presente
Estomas Presentes Ausentes Presentes
Caliptra Ausente En la base del esporófito En el ápice del esporófito

Anthocerotophyta

Anthocerotophyta: antoceros

Características

  • Gametofito
    • Taloso
    • 1-8 cloroplastos con pirinoides
    • Rizoides unicelulares
    • Gametangios endogénos
    • Simbiosis con cianobacterias (Nostoc)
  • Esporofito
    • Aéreo, alargado, cilíndrico, fotosintético y relativamente longevo
    • Meristema basal (indeterminado)
    • Estomas
    • Columna central única de tejido estéril (columela)
    • Pseudoeláteres
Fig 42: A. Población de Anthoceros sp. B. Gametofito con esporofito. C-E. Base del esporofito. El collar es tejido gametofítico que rodea el meristemo intercalar del esporofito F. Sección longitudinal del esporofito. Simpson (2019).

Anthocerotophyta: diversidad

  • Mundial
    • Ordenes: 5
    • Familias: 5
    • Géneros: 12
    • Especies: 225
  • Colombia
    • Familias: 4
    • Géneros: 7
    • Especies: 13
    • Endémicas: 2
Fig 43: Relaciones de Anthocerotophyta. Cole et al. (2023).

Anthocerotophyta: morfología

Fig 44: Ciclo de vida de Anthocerotophyta. LadyofHats, Alexespinosaco, CC0, via Wikimedia Commons.
Fig 45: Algunas características morfológicas de Anthoceros. A. Esporas en germinación. B. Vista superficial del talo. C. Rizoides. D. Esporofitos creciendo sobre el gametofito. E. Talo con canales de mucílago. F. Vista superficial de la cámara anteridial con anteridios amarillos. G. Anteridio extraído de la cámara. H. Anteridios. I. Espermatozoides biflagelados. J. Arquegonios. L. Plástidos individuales en cada célula. M. Talo con un arquegonio abierto. N. Estoma. O. Espora. Frangedakis et al. (2021).

Anthocerotophyta: ciclo de vida

Fig 46: Ciclo de vida de Anthocerotophyta. Frangedakis et al. (2021).

Embryophyta: relaciones

Fig 47: Árbol filogenético de Embryophyta. Basado en Gitzendanner et al. (2018) y Puttick et al. (2018). Espinosa-Correa (2025), CC BY.

Marchantiophyta

Marchantiophyta: hepáticas

Características

  • Gametofito
    • Folioso o taloso
    • Poros
    • Rizoides generalmente unicelulares
    • Cuerpos oleíferos
    • Gametangios exógenos
  • Esporofito
    • Relativamente pequeño y efímero
    • Sin estomas
    • No fotosintético
    • Homospórico
    • Eláteres
Fig 48: «Hepaticae», 1904. Ernst Haeckel, Public domain, via Wikimedia Commons.

Marchantiophyta: talosas

Características

  • Entre 10 y 30 células de grosos
  • Diferenciado en parte dorsal y ventral
  • Rizoides uniseriados y filamentosos
  • Poros
  • En Marchantia gametangios en estructuras especializadas, gametangióforos
    • Anteridióforos
    • Arquegonióforos
    • Otras hepáticas, no tienen los gametangióforos
  • Reproducción asexual por propágulos o gemas en copas
Fig 49: A-B. Hepática talosa. C-I. Anteridióforos y Arquegonióforos. J-K. Tejido esporógeno. L. Rizoides y los poros. Simpson (2019).

Marchantiophyta: ciclo de vida

Fig 50: Ciclo vital de Marchantia, una hepática talosa. Nabors (2006).

Marchantiophyta: ciclo de vida

Fig 51: Ciclo vital de Marchantia, una hepática talosa. Mauseth (2016).

Marchantiophyta: foliosas

Características

  • Constituyen más del 80 % de las especies
  • Eje dorsiventral a forma de «tallo» con tres filas de «hojas» de tamaño variable
  • Rizoides unicélulares
  • Anteridios en ramas laterales (androceo)
  • Arquegonios en el extremo del eje (perianto)
Fig 52: Hepáticas foliosas. Simpson (2019).
Fig 53: A. Disposición característica de las hojas. B. Cápsula y el tallo del esporófito. C. Los anteridios están contenidos en el androecio. El perianto contiene el arquegonio y el esporofito en desarrollo. Evert & Eichhorn (2013).

Marchantiophyta: ciclo de vida

Fig 54: Ciclo vital de una hepática foliosa Cabaña-Fader & Ellena (s. f.).

Marchantiophyta: foliosas y talosas

Fig 55: Morfología de Marchantiophyta Simpson (2019).

Marchantiophyta: foliosas y talosas

Fig 56: Morfología de Marchantiophyta. A. Hepática talosas con gametangióforos. B. Hepática foliosa. C. Copa. D-E. Hojas y esporofito de Hepática foliosa. F. Esporas y elateres.

Marchantiophyta: foliosas y talosas

Fig 57: Relaciones filogenéticas de Marchantiophyta y el tipo de gametofito. Li et al. (2024).

Marchantiophyta: diversidad

  • Mundial
    • Ordenes: 23
    • Familias: 89
    • Géneros: 410
    • Especies: 7321
  • Colombia
    • Familias: 38
    • Géneros: 134
    • Especies: 703
    • Endémicas: 37
Fig 58: Relaciones de Marchantiophyta Cole et al. (2023).

Embryophyta: relaciones

Fig 59: Árbol filogenético de Embryophyta. Basado en Gitzendanner et al. (2018) y Puttick et al. (2018). Espinosa-Correa (2025), CC BY.

Bryophyta

Bryophyta sensu stricto: musgos

  • Gametofito folioso
    • Eje erecto o rastrero (caulidio)
    • Hojas pequeñas, delgadas y sésiles (filidios), con costa
    • Rizoides pluricelulares y ramificados
    • Anteridias y Arquegonios suelen producirse en el ápice
  • Esporofito
    • Aéreo y alargado
      • Seta, opérculo y caliptra
  • Células Hidroides y Leptoides
Fig 60: Muscinae (1904). Ernst Haeckel, Public domain, via Wikimedia Commons.

Bryophyta: morfología

Fig 61: Morfología de Bryophyta. Grupo UCM Biodiversidad y Taxonomía de Plantas Criptógamas (2025).
Fig 62: Morfología de Bryophyta. A. Protonema. B. Gametofito. C. Filidio. D. Gametofito de mostrando anteridios en las puntas de las ramas. E. Anteridios. F. Arquegonios. G. Esporofitos. H. Desarrollo del esporofito. I. Cápsula. Simpson (2019).

Hidroides y leptoides

Fig 63: Las células encargadas de la conducción del agua se conocen como hidroides, se asemejan a los elementos traqueales. Las células encargadas de la conducción de nutrientes, conocidas como leptoides, rodean el cordón de hidroides, se asemejan a los tubos cribosos.

Bryophyta: esporofito

Fig 64: Esporofito de Bryophyta. A. Esporofito. B. Vista externa de la cápsula. C. Vista en mostrando la columela y las esporas. Vista tras la caída del opérculo. E. Dientes del peristoma. Mauseth (2016).

Bryophyta: ciclo de vida

Fig 65: Ciclo vital de Bryophyta, un musgo. Nabors (2006).

Bryophyta: ciclo de vida

Fig 66: Ciclo vital de Bryophyta, un musgo. Mauseth (2016).

Bryophyta: diversidad

  • Mundial
    • Ordenes: 46
    • Familias: 142
    • Géneros: 1009
    • Especies: 11970
  • Colombia
    • Familias: 65
    • Géneros: 261
    • Especies: 932
    • Endémicas: 52
Fig 67: Relaciones de Bryophyta Cole et al. (2023).

Sphagnum: musgos de turbera

Fig 68: A. Gametofito y esporofitos de Sphagnum. B. Hoja de Sphagnum con células vivas (verde), ricas en cloroplastos y células hialinas grandes y muertas. C. Explotación de turba. D. Mujeres fabricando vendajes para heridas con Sphagnum durante la Primera Guerra Mundial.

Bryophyta sensu lato: resumen

Tabla 7: Principales características de los grupos de Bryophyta sensu lato. Modificado de Evert & Eichhorn (2013).
Característica Anthocerotophyta (antoceros) Marchantiophyta (hepáticas) Bryophyta (musgos)
Gametófito - Taloso
- Rizoides unicelulares
- Células con un solo cloroplasto
- Taloso o folioso
- Rizoides unicelulares
- Células con numerosos cloroplastos
- Pueden producir gemas
- Crecimiento desde el meristemo apical
- Folioso
- Rizoides multicelulares
- Células con numerosos cloroplastos
- Pueden producir gemas
- Crecimiento apical en Bryidae
- Algunas con leptóides e hidroides no lignificados
Esporófito - Pequeño
- No ramificado
- Nutricionalmente dependiente del gametófito
- Con pie y esporangio cilíndrico con meristemo
- Con cutícula y estomas
- Sin tejidos conductores especializados
- Pequeño
- No ramificado
- Nutricionalmente dependiente del gametófito
- Algunos con solo esporangio, otros con pie corto, seta y esporangio
- Sin estomas
- Pequeño
- No ramificado
- Nutricionalmente dependiente del gametófito
- Con pie, seta larga y esporangio en Bryidae
- Con estomas
- Algunas especies con leptóides e hidroides no lignificados
Hábitat - Húmedo y tropical - Mayormente húmedo y tropical
- Algunas acuáticas
- A menudo epífitas
- Templado y tropical
- Algunas especies en el Ártico y la Antártida
- Muchas en hábitats secos
- Algunas acuáticas

Embryophyta: relaciones

Fig 69: Árbol filogenético de Embryophyta. Basado en Gitzendanner et al. (2018) y Puttick et al. (2018). Espinosa-Correa (2025), CC BY.

Tracheophyta

Embryophyta: alternancia de generaciones

Fig 70: Alternancia de generaciones haplodiplóntica en las plantas terrestres. Simpson (2019).

Tracheophyta: plantas vasculares

Características

  • Esporofito ramificado, independiente y de vida larga
  • Paredes celulares secundarias lignificadas
  • Esclerenquima
  • Elementos traqueales (xilema)
  • Elementos cribosos (floema)
  • Endodermis
  • Raíces
Fig 71: Representantes de los cuatro linajes principales de traqueófitas: Lycopodiella inundata (Lycopodiophyta), Polypodium vulgare (Monilophyta), Wollemia nobilis (Gimnospermae), Papaver argemone (Angiospermae). Kostka Martin, CC0, via Wikimedia Commons.

Tracheophyta: relaciones

Fig 72: Hipótesis de las relaciones de Tracheophyta con las principales apomorfías. Simpson (2019).

Lycopodiophyta

Lycopodiophyta

Características

  • Raíces dicopodiales con protoxilema endarco
  • Tallo con protoxilema exarco
  • Hojas licofilas o micrófilas
Fig 73: Tipos de xilema primario según su localización. Exarco: se desarrolla desde la periferia hacia el centro del órgano (crecimiento centrípeto). Endarco: se desarrolla desde el centro hacia la periferia del órgano (crecimiento centrífugo). Perez-Leal (2017).
Fig 74: A-B. Corte transversal del tallo de Lycopodium mostrando el protoxilema exarco (hacia la periferia del tallo). C. Estructura del micrófilo. Simpson (2019).

Lycopodiophyta: diversidad

  • Mundial
    • Ordenes: 3
    • Familias: 3
    • Géneros: 19
    • Especies: 1516
  • Colombia
    • Ordenes: 3
    • Familias: 3
    • Géneros: 10
    • Especies: 184
    • Endémicas: 15
Fig 75: Relaciones de Lycopodiophyta. Cole et al. (2022).

Lycopodiales (Lycopodiaceae): licopodios

  • Hierbas perennes, erectas, postradas o pendulas
  • Microfilos espiralados o verticilados,
  • Homospóricos
  • Esporangios en la cara adaxial de los esporofilos (Hoja modificada que porta esporangios), en estrobilos cuando están agrupados.
  • Raiz y tallo dicotómicamente ramificados
Fig 76: Lycopodiophyta (1904). Otto Wilhelm Thomé, Public domain, via Wikimedia Commons.

Lycopodiales: morfología

Fig 77: A. Huperzia lucidula . B. Lycopodium clavatum. C. Esporangios de H. lucidula. D. Estróbilos de Lycopodium annotinum. E. Esporófilos de L. clavatum, vista adaxial (izquierda) y vista abaxial (derecha). F. Huperzia squarrosa. G. Estróbilos de H. squarrosa. H. Estróbilos de Phylloglossum drummondii. Simpson (2019).
Fig 78: Esporofilos de Huperzia lucidula y estróbilos de Lycopodium lagopus. Evert & Eichhorn (2013).

Lycopodiales: ciclo de vida

Fig 79: Ciclo de vida de Lycopodium lagopus. Evert & Eichhorn (2013).

Lycopodiales: diversidad

  • Mundial
    • Familias: 1
    • Géneros: 17
    • Especies: 512
  • Colombia
    • Familias: 1
    • Géneros: 8
    • Especies: 83
    • Endémicas: 10
Fig 80: Relaciones de Lycopodiaceae. Basado en Chen et al. (2021) via Wikipedia.

Isoetales (Isoetaceae): isoetes

Características

  • Hierbas perennes, generalmente acuáticas o terrestres.
  • Roseta basal de hojas micrófilas y liguladas
    • Hojas presentan una vaina basal y son lineares a aciculares en el ápice
  • Heterospóricas
    • Megasporangios y microsporangios adaxiales ubicados dentro de la vaina basal de la hoja.
  • Gametofito endospórico
Fig 81: Selaginella (1885). Otto Wilhelm Thomé, Public domain, via Wikimedia Commons.

Isoetales: morfología

Fig 82: A. Isoetes howellii. B. Esporangios. C. Esporófilos de Isoetes orcuttii. D-E. Megasporangio. F-I. Microsporangio. Simpson (2019).
Fig 83: Representación de una planta de Isoetes. Evert & Eichhorn (2013).

Isoetales: ciclo de vida

Fig 84: Ciclo de vida de Isoetes. Avila et al. (2009).
Fig 85: Ciclo de vida de Isoetes. John Game, Robbin Moran, Aidan Harrington, CC BY-SA 4.0, via Wikimedia Commons.

Isoetales: diversidad

  • Mundial
    • Familias: 1
    • Géneros: 1
    • Especies: 239
  • Colombia
    • Familias: 1
    • Géneros: 1
    • Especies: 10
    • Endémicas: 2
Fig 86: Relaciones de Isoetaceae. Wood et al. (2020).

Selaginellales (Selaginellaceae): selaginelas

Características

  • Hierbas erectas a postradas
  • Tallos dicotómicamente ramificados
  • Micrófilos en espiral, homomórficos (isofilia) o dimórficos (anisofilia)
  • Esporangios heterospóricos
    • Microsporangios y megasporangios en las axilas de esporófilos (megasporofilos y microsporofilos) ligulados dentro de estróbilos terminales
  • Gametofito endospórico
Fig 87: Selaginella (1885). Otto Wilhelm Thomé, Public domain, via Wikimedia Commons.

Selaginellales: morfología

Fig 88: A. Hojas isomorfas de Selaginella bigelovii. B. Hojas dimórficas de S. apoda. C. Hojas dimórfica. D. Lígula. E. Estróbilo. F. Microsporangio y del megasporangio. G. Microsporófilo con microsporangio y megasporófilo con megasporangio. H. Estróbilo. I. Microsporangio. J. Megasporangio. K. Microsporas y megasporas dispersas. Simpson (2019).
Fig 89: Morfología general de una Selaginella. A. Hábito de crecimiento erecto. B. Vista ventral. C. Vista dorsal. D. Micrófilo lateral. E. Micrófilos dorsales. F. Esporófilo. Vega-Betancur et al. (2023).

Selaginellales: ciclo de vida

Fig 90: Ciclo vital de Selaginella. Nabors (2006).

Selaginellales: diversidad

  • Mundial
    • Familias: 1
    • Géneros: 1
    • Especies: 765
  • Colombia
    • Familias: 1
    • Géneros: 1
    • Especies: 91
    • Endémicas: 3
Fig 91: Relaciones de Selaginellaceae. Zhou & Zhang (2023). Via Wikipeadia

Embryophyta: relaciones

Fig 92: Árbol filogenético de Embryophyta. Basado en Gitzendanner et al. (2018) y Puttick et al. (2018). Espinosa-Correa (2025), CC BY.

Euphyllophyta

Euphyllophyta

  • Raíz monopodial con protoxilema exarco
  • Hojas eufilas o megafilas
    • Laguna foliar
    • Nervaduras o venación
  • Inversión de 30 kilobases en el ADN del cloroplasto
Fig 93: Hojas de diferentes plantas.
Fig 94: Estructura y anatomía de las eufilas, destacando la presencia de múltiples venas y una laguna foliar. Evert & Eichhorn (2013).

Monilophyta

Monilophyta: helechos

Características

  • Sifonostela (ectofloica, anfifloica, dictiostela)
  • Protoxilema mesarco
Fig 95: Tipos de xilema primario según su localización. Mesarco: el protoxilema se enucntra en el centro y el metaxilema se diferencia rardialmente (centrípetamente y centrífugamente). Perez-Leal (2017).
Fig 96: Tipos de haces vascualres y estelas. Megías-Pacheco et al. (2017).

Monilophyta: diversidad

  • Mundial
    • Ordenes: 11
    • Familias: 50
    • Géneros: 366
    • Especies: 12688
  • Colombia
    • Familias: 36
    • Géneros: 127
    • Especies: 1459
    • Endémicas: 89
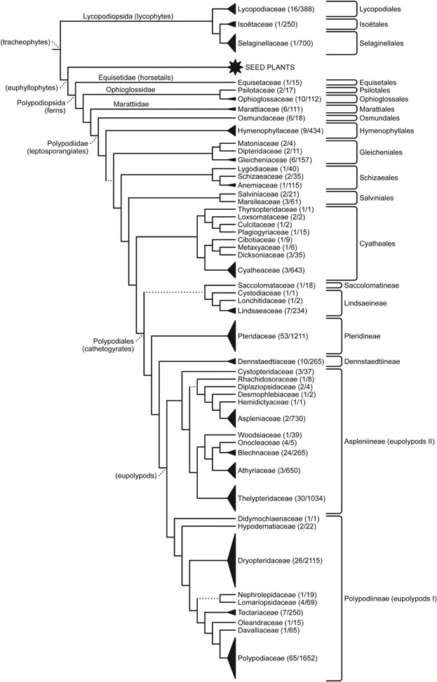
Fig 97: Relaciones de Monilophyta. PPG I (2016).

Pteridophyta: helechos y afines

Fig 98: Plantas vasculares: Árbol filogenético consensuado al año 2004. Pryer et al. 2004. Spanish translation by User:RoRo, Public domain, via Wikimedia Commons.

Equisetopsida (Equisetaceae): equisetos

Características

  • Hierbas perennes rizomatosas
  • Tallos acanalados, a menudo con canales internos huecos
  • Hojas reducidas y verticiladas, generalmente fusionadas en los márgenes, no fotosintéticas
  • Células epidérmicas con sílice y canales internos
  • Esporangióforos, con un eje peltado que lleva esporangios, organizados en un estróbilo
  • Esporas fotosintéticas con eláteres
  • Homospóricos
  • Una familia, un género y 41 especies (4 en Colombia)
Fig 99: Equisetum. Pratt, Anne; Pratt, Anne; Society for Promoting Christian Knowledge (Great Britain), Public domain, via Wikimedia Commons.

Equisetopsida: morfología

Fig 100: Morfología general de Equisetum.
Fig 101: A-C. Tallo de Equisetum. D-E. Equisetum laevigatum. F. Esporangióforo. G-H. Esporas y élateres. I-J. Tallos estériles y fotosintéticos. K. Tallo reproductivo con un estróbilo terminal. L. Estróbilo mostrando los esporangióforos. Simpson (2019).

Equisetopsida: ciclo de vida

Fig 102: Ciclo de vida de Equisetum. Evert & Eichhorn (2013).

Psilotopsida

Características

  • Homospóricos
  • Esporangio eusporangiado ubicado adaxialmente
  • Raíz sin pelos radicales/ramificaciones o ausente
  • Gametofito no fotosintético y subterráneo
  • Dos ordenes Ophioglossales y Psilotales
    • Dos familias, 13 géneros, 159 especies
Fig 103: Ophioglossum vulgatum y Botrychium lunaria (1985). Otto Wilhelm Thomé, Public domain, via Wikimedia Commons.

Ophioglossales

Características

  • Hierbas perennes, homospóricas y eusporangiadas
  • Hojas simples a compuestas, con un segmento fértil pedunculado que contiene eusporangios
  • Gametofitos no fotosintéticos
  • Mundial
    • Géneros: 11
    • Especies: 129
  • Colombia
    • Géneros: 2
    • Especies: 6
Fig 104: A-B. Lámina vegetativa y el segmento fértil de Botrychium sp. C. Segmento fértil de Ophioglossum californicum. Simpson (2019).

Psilotales

Características

  • Hierbas perennes rizomatosas y sin raíces
  • Tallos aéreos fotosintéticos, simples o dicotómicamente ramificados
  • Hojas simples, espiraladas o dísticas, carecen de vascularización (enaciones) o poseen una única vena (microfilas)
  • Esporangios son 2- o 3-sinangiados
  • 2 géneros, 20 especies. Colombia: 1 género, 2 especies.
Fig 105: Psilotum nudum. A. Planta entera. B. Brotes aéreos dicotómicos. C. Hojas reducidas o enaciones. D-E. Sinangio. F. Esporas monolete. G. Corte transversal del tallo. Simpson (2019).

Psilotales: ciclo de vida

Fig 106: Ciclo de vida de Psilotum. Nabors (2006).

Marattiopsida

Características

  • Helechos terrestres de gran tamaño con canales de mucílago
  • Sifonostela policíclica
  • Hojas (frondas) varían de simples a varias veces pinnadas.
  • Esporangios eusporangiados, abaxiales e intramarginales, y en algunos casos están fusionados en sinangios.
  • 6 géneros, 179 especies. Colombia: 2 géneros, 23 especies
Fig 107: A,H. Hojas compuestas bipinnadas. B. Peciolos hinchados (pulvínulos) y estípulas persistentes. C. Sifonostela policíclica. D. Soros. E. Eusporangios no fusionados. F. Hoja pinnada compuesta. G. Sinangio. I-J. Folíolos. K. Sinangios. Simpson (2019).

Polypodiopsida: helechos leptosporangiados

Características

  • Hierbas o árboles perennes, con la excepción de algunos helechos acuáticos
  • La mayoría presenta rizomas
  • Esporangio leptosporangiado
  • Soros con o sin indusio
  • Frondas con prefoliación circinada
  • Esporas triletes o monoletes
  • Gametofito típicamente superficial y tiene rizoides
  • 7 ordenes, 46 familias, 346 géneros, 12309 especies
Fig 108: A-B. Cyathea medullaris, uno de los helecho arborescente más altos del mundo. C. Tronco de un helecho. D. Pinna. E. Hoja. F. Detalle de la pinna. G. Soros. H. Corte de la base del pecíolo. I-J. Soro, antes y después de dehiscencia. K. Leptosporangio. Simpson (2019).

Eusporangio y leptosporangio

Fig 109: Desarrollo y estructura de los dos principales tipos de esporangios. A. El eusporangio se origina a partir de una serie de células parentales superficiales o iniciales. B. El leptosporangio se desarrolla a partir de una única célula inicial. Evert & Eichhorn (2013).

Polypodiopsida: morfología

Fig 110: A-B. Rizomas. C. Morfología de la hoja. D. Pecíolo. E. Brotes de helecho. Simpson (2019).

Polypodiopsida: morfología

Fig 111: A-C. Venación. D-E. Escama. G-J. Leptosporangio. K. Soro. Simpson (2019).

Polypodiopsida: morfología

Fig 112: A-B. Soro exindusiado. C-E. Soro con indusio F. Esporangios acrosticoides (cubre completamente la cara abaxial) G-H. Falso indusio. Simpson (2019).

Polypodiopsida: ciclo de vida

Fig 113: Ciclo de vida de de un helecho homospórico. Nabors (2006).

Polypodiopsida: ciclo de vida

Fig 114: Ciclo de vida de de un helecho homospórico. Mauseth (2016).

Embryophyta: relaciones

Fig 115: Árbol filogenético de Embryophyta. Basado en Gitzendanner et al. (2018) y Puttick et al. (2018). Espinosa-Correa (2025), CC BY.

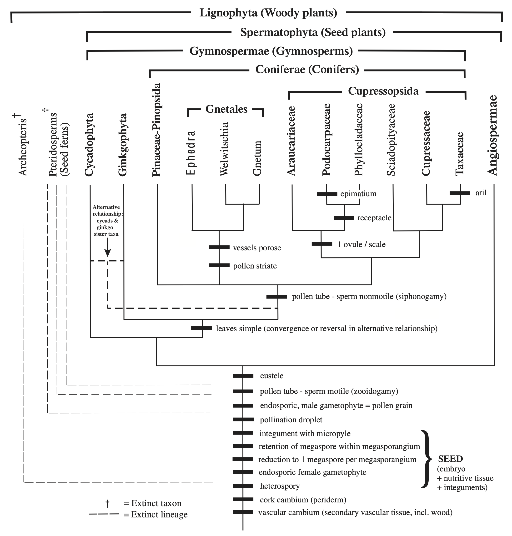
Lignophyta: plantas leñosas

Características

  • Cámbium vascular
    • Xilema y floema secundarios
  • Cámbium suberoso (felógeno)
    • Felodermis y súber o corcho
  • Crecimiento monopodial
    • Un único brote principal desarrolla ramas a partir de yemas laterales (normalmente axilares)
Fig 116: Hipótesis de las relaciones de Lignophyta con las principales apomorfías. Simpson (2019).

Spermatophyta

Spermatophyta: plantas con semilla

Características

  • Heterospóricas
    • Megasporas
    • Microsporas
  • Endospóricas
    • Desarrollo del gametofito dentro de la pared original de la espora
  • Semilla
  • Polen
  • Eustela
  • Protoximela endarco
Fig 117: Gymnospermae y Angiospermae los dos grupos de Spermatophyta.
Fig 118: Tipos de xilema primario según su localización. Endarco: se desarrolla desde el centro hacia la periferia del órgano (crecimiento centrífugo). Perez-Leal (2017).

Semilla

Una semilla se define como un embrión, es decir, un esporofito diploide inmaduro que se desarrolla a partir del cigoto, rodeado por tejido nutritivo y envuelto por una cubierta seminal. Una semilla inmadura, antes de la fecundación, se conoce como óvulo. Simpson (2019).

La evolución de la semilla implicó varios pasos

  • Heterosporía
  • Endosporía
  • Reducción del número de megasporas a una
  • Retención de la megaspora
  • Evolución del tegumento y el micrópilo
Fig 119: Evolución hipoética del óvulo y la semilla en Spermatophyta Simpson (2019).

Polen

Células de forma y dimensión variables, daotadas de una cubierta muy resistente o esporodermis, que se forma dentro de los sacos polínicos del estambre y tiene como misión, una vez formado el microgametófico pluricelular, fecundar el óvulo. Saenz-Laín (2004).

En las plantas con semilla, una microspora que contiene un microgametofito (gametofito masculino) maduro o inmaduro. Evert & Eichhorn (2013).

Fig 120: Formación del grano de polen. Megías-Pacheco et al. (2017).
Fig 121: Granos de polen de diversas plantas comunes. Dartmouth Electron Microscope Facility, Dartmouth College, Public domain, via Wikimedia Commons.

Spermatophyta: ciclo de vida

Fig 122: Alternancia de generaciones haplodiplóntica en Spermatophyta. Simpson (2019).

Embryophyta: relaciones

Fig 123: Árbol filogenético de Embryophyta. Basado en Gitzendanner et al. (2018) y Puttick et al. (2018). Espinosa-Correa (2025), CC BY.

Gymnospermae

Gymnospermae

Características

  • Estructuras reproductivas generalmente unisexuales y anemógamas
  • Óvulos o semillas total o parcialmente expuestas en la superficie de hojas modificadas (esporofilas)
  • Endospermo desarrollado normalmente a partir de los gametofitos haploides
  • Xilema con traqueidas
Fig 124: Gimnospermas. Unknown, Leipzig; Berlin; Wien: F.A. Brockhaus, Public domain, via Wikimedia Commons.

Gymnospermae: relaciones

Fig 125: Hipótesis sobre las relaciones filogenéticas de Spermatophyta. ANG: angiospermas; CYC: cicadófitas; GIN: ginkgo; GNE: gnetófitas; PIN: pináceas; CUP: cupresófitas.

Gymnospermae: diversidad

  • Mundial
    • Familias: 12-13
    • Géneros: 85
    • Especies: 1221
  • Colombia
    • Familias: 7
    • Géneros: 15
    • Especies: 49
    • Endémicas: 11

Fig 126: Relaciones de Gymnospermae. Cole et al. (2022).

Cycadophyta (Cycadales)

Características

  • Tallo generalmente corto y erecto, rara vez alto y con aspecto de palmera
  • Hojas en espiral, en su mayoría pinnaticompuestas
  • Dioicas
    • Conos o estróbilos masculinos (polínicos)
      • Espermatozoides móviles
    • Conos o estróbilos femeninos (ovulíferos) o megasporofilos agrupados en el ápice del tronco en densas masas
  • Vernación circinada

Diversidad

  • Mundial
    • Familias: 2
    • Géneros: 10
    • Especies: 384
  • Colombia
    • Familias: 2
    • Géneros: 2
    • Especies: 20
    • Endémicas: 11

Cycadaceae: cícadas

Características

  • Plantas dioicas: árboles o hierbas perennes
  • Troncos aéreos o tallos subterráneos
  • Hojas grandes, coriáceas, perennes y pinnadas
  • Conos de masculinos grandes y determinados
  • Estructuras reproductivas ovuladas no organizadas en conos
    • Numerosos megasporófilos dentados o divididos, dispuestos en el ápice del tronco, con uno o más óvulos marginales
  • Distribución: este de África, este y sudeste de Asia, y norte de Australia
Fig 127: A–F. Cycas revoluta. A. Individuo masculino. B. Hojas con vernación circinada. C. Cono masculino. D. Microsporófilo con microsporangios. E. Individuo femenino, mostrando un agregado de megasporófilos (sin conos verdaderos). F. Megasporófilo con semillas inmaduras en los márgenes. G. Cycas circinalis, individuo femenino con megasporófilos maduros portando semillas (sin conos verdaderos). Simpson (2019).

Cycadaceae: diversidad

  • Mundial
    • Géneros: 1
    • Especies: 121
  • Colombia
    • Géneros: 1
    • Especies: 2
Fig 128: Cycas revoluta. A. Habito. B. Cono masculino. C. Megasporófilo.

Zamiaceae: zamias

Características

  • Plantas dioicas: árboles o hierbas perennes
  • Troncos aéreos o tallos subterráneos
  • Hojas pinnadas (raramente bipinnadas)
  • Conos masculinos y femeninos determinados
  • Conos femeninos con megasporófilos usualmente peltados
    • 2 (3) óvulos o semillas en posición adaxial marginal
  • Distribución: tropical y subtropical, África, Australia y América
  • Mundial: 9 género, 263 especies
  • Colombia: 1 género, 20 especies, 11 endémicas
Fig 129: A-B. Conos masculinos. C-D,F,H. Conos femeninos. E-I. Megasporófilo con dos semillas adheridas. G. Cono masculino y femenino. Simpson (2019).

Ginkgophyta: Ginkgo biloba

Características

  • Árboles dioicos con ramas cortas y robustas
  • Hojas simples, espiraladas, de forma flabeliforme (en abanico), con venación dicotómica
  • Estructura reproductiva masculina compuesta por un eje que porta microsporófilos con microsporangios colgantes, dispuestos en pares
  • Estructura femenina consiste en un eje que usualmente lleva dos óvulos erectos, cada uno con un collar basal
  • Semilla presenta una capa externa carnosa y una capa interna dura del integumento
  • Mundial: 1 especie
Fig 130: Ginkgo biloba (Ginkgoaceae). A–B. Crecimiento vegetativo. C. Venación dicotómica en hoja. D-E. «Conos» masculinos. F–G. Detalle de los microsporangios. H-I. Pedúnculo que lleva un par de óvulos. J. Semillas jóvenes. K. Semilla madura. Simpson (2019).

Pinopsida

Tabla 8: Clasificación de Pinopsida según Yang et al. (2022).
Subclase Orden Familia
Gnetidae Ephedrales Ephedraceae
Welwitschiales Welwitschiaceae
Gnetales Gnetaceae
Pinidae Pinales Pinaceae
Cupressidae Araucariales Araucariaceae
Podocarpaceae
Cupressales Sciadopityaceae
Taxaceae
Cephalotaxaceae
Cupressaceae
Fig 131: Relaciones de Gymnospermae. Cole et al. (2022).

Araucariaceae

Características

  • Árboles dioicos o monoicos
  • Hojas anchas a aciculares
  • Conos masculinos grandes, con numerosos (5–20) microsporangios invertidos por microsporófilo
  • Conos femeninos grandes y se desintegran al madurar
    • Cada escama ovulífera lleva un solo óvulo/semilla en posición media
  • Distribución: sur de sur América, Australasia y sudeste asiático
  • Mundial: 2 género, 38 especies
  • Colombia: 1 género, 3 especies
    • Araucaria angustifolia, Araucaria araucana y Araucaria heterophylla
Fig 132: A-D. Agathis australis. A. Tane Mahuta (), el tercer árbol de mayor volumén del mundo Simpson (2019). B-C. Copa y hojas. D. Cono masculino y femenino. E–G. Araucaria bidwillii. E. Rama. F. Cono femenino. G. Escama ovulífera. H. Araucaria cunninghamii. I–L. Araucaria heterophylla. Simpson (2019).

Podocarpaceae

Características

  • Árboles dioicos
  • Hojas lineares, elípticas, subuladas o escuamiformes.
  • Conos femeninos presentan escamas ovulíferas con un solo óvulo
    • Suele estar reducido a una sola semilla, a veces sostenida sobre un receptáculo carnoso.
  • La semilla suele estar envuelta por un epimatio y un carpidio carnosos.
  • Embrión con dos cotiledones
  • Distribución: Australasia hasta el sudeste asiático, América Central y del Sur y África tropical
  • Mundial: 20 género, 193 especies
  • Colombia: 3 género, 7 especies nativas
Fig 133: A–C. Habito y ramas colgantes cubiertas de hojas simples. D,G,I. Conos masculinos. E-F,H,L. Conos femenino con semilla. J-K. Tronco y rama. Simpson (2019).

Cupressaceae: cupresáceas

Características

  • Árboles o arbustos monoicos o dioicos
  • Hojas en espiral, decusadas o verticiladas, de forma deltoide-subulada, lineal o acicular
  • Conos masculinos suelen tener múltiples microsporangios (2–10) por microesporófilo
  • Escamas ovulíferas están opuestas o en verticilos de tres
    • Varios óvulos por escama en la mayoría de los casos
    • Embriones generalmente con dos cotiledones
  • Mundial: 30 género, 173 especies
  • Colombia: 7 género, 8 especies
Fig 134: A. Habito y conos femeninos. B. Ramas con conos femeninos. C. Escama ovulífera separada, mostrando numerosas semillas. D. Ramas vegetativas con hojas decusadas y escuamiformes. E. Conos femeninos con escamas ovulíferas carnosas. F. Ramas deciduas y conos femeninos. G–H. Conos femeninos y ramas deciduas con hojas opuestas y simples. I-K. Ramas perennes, aplanadas, hojas lineares y conos femeninos maduros. L-O. Árbol completo, ramas con hojas, conos femeninos maduros y escama ovulífera con varias semillas aladas. Simpson (2019).

Cupressaceae

Fig 135: Cupressus lusitanica. A. Conos femeninos B. Conos femeninos y masculinos. C. Conos masculinos.

Gymnospermae: relaciones

Fig 136: Relaciones de Gymnospermae. Cole et al. (2022).

Pinaceae

Características

  • Árboles (muy raramente arbustos)
  • Hojas simples, lineares a aciculares, dispuestas en espiral
  • Conos masculinos relativamente pequeños
    • Dos microsporangios abaxialmente por cada microsporófilo
  • Conos femeninos con escamas ovulíferas leñosas con dos óvulos/semillas adaxiales e invertidos
  • Semillas generalmente son aladas
  • Embriones con múltiples cotiledones
  • Distribución: Norteamérica, Antillas, Norte de África y Eurasia
  • Mundial: 11 género, 277 especies
  • Colombia: 1 género, 3 especies
Fig 137: Representantes y estructuras de diferentes géneros de Pinaceae. Simpson (2019).

Pinaceae: cono, estróbilo o piña

Fig 138: A. Cono femenino en el momento de la polinización. B. Escamas ovulíferas y brácteas. C. Cono femenino de un año de edad. D. Cono femenino maduro. E-F. Conos femeninos. G. Cono femenino con brácteas alargadas y escamas ovulíferas anchas. H. Vista superior de una escama ovulífera. I. Semilla madura. Simpson (2019).
Fig 139: A. Brote con fascículos jóvenes. B. Rama que muestra hojas escuamiformes y fascículos. C. Ápice de rama con fascículos y conos masculinos. D. Conos masculinos. E. Microsporófilos de los conos masculinos, cada uno con dos microsporangios. F. Estróbilo masculino. G. Detalle de un microsporangio. Simpson (2019).

Pinaceae: ciclo de vida

Fig 140: Ciclo de vida de Pinus. Nabors (2006).

Gymnospermae: relaciones

Fig 141: Relaciones de Gymnospermae. Cole et al. (2022).

Ephedraceae

Características

  • Arbustos, lianas o pequeños árboles dioicos
  • Tallos aéreos fotosintéticos, estriados y estrechos
  • Hojas escuamiformes, opuestas o verticiladas
  • Conos masculinos con brácteas decusadas que sustentan microesporangióforos, con sinangios apicales y subtendidos por una bráctea externa y dos bractéolas internas
  • Conos femeninos con 1 a 3 óvulos subtendidos por una bráctea y encerrado por una - capa externa formada por bractéolas, y un integumento interno
  • Demillas aladas o carnosas
  • Mundial: 1 género, 74 especies
Fig 142: Ephedraceae. A. Planta completa. B. Planta femenina. C. Planta masculina. D-I. Conos masculinos. J-L. Conos femeninos. M-P. Morfología de la semilla. Simpson (2019).

Welwitschiaceae: Welwitschia mirabilis

Características

  • Dioicas
  • La mayor parte de la planta está enterrada en suelos arenosos
  • La parte expuesta consiste en un disco leñoso, macizo y cóncavo
  • Sólo dos hojas alargadas en forma de cinta, se dividen longitudinalmente con la edad
  • Ramas con conos surgen del tejido meristemático ubicado en el margen del disco
  • Endémica del desierto de Namibia
  • 1 especie
Fig 143: A. Gnetum sp. B-G. Welwitschia mirabilis. B. Planta completa. C. Región central. D. Conos masculinos. E–G. Conos femeninos. Simpson (2019).

Gnetaceae

Características

  • Principalmente enredaderas (rara vez árboles o arbustos)
  • Hojas simples y opuestas (decusadas)
  • Monoicas
  • Embrión con dos cotilédones
  • Doble fecundación
  • Distribución: bosques humedos tropicales
  • Mundial: 1 género, 44 especies
  • Colombia: 1 género, 6 especies
Fig 144: Gnetum sp. A-B. Hojas y ramas. C-D. Estróbilos masculinos. E-G. Estróbilos femeninos. H-P. Semillas. Hou et al. (2016).

Embryophyta: relaciones

Fig 145: Árbol filogenético de Embryophyta. Basado en Gitzendanner et al. (2018) y Puttick et al. (2018). Espinosa-Correa (2025), CC BY.

Angiospermae

Angiospermae: plantas con flor

Características

  • Flor (generalmente con perianto)
  • Estambres con dos sacos polínicos (tecas)
  • Gametofito masculino trinucleado
  • Carpelo
  • Óvulo con dos integumentos
  • Gametofito femenino reducido
  • Endospermo y doble fecundación
  • Elementos del tubo criboso y células acompañantes
Fig 146: flores de distintos colores y formas. Alvesgaspar, CC BY-SA 3.0, via Wikimedia Commons.

Angiospermae: diversidad

  • Mundial
    • Ordenes: 64
    • Familias: 419
    • Géneros: 14177
    • Especies: 345299
  • Colombia
    • Familias: 246
    • Géneros: 2599
    • Especies: 22101
    • Endémicas: 6043
Fig 147: Relaciones de Angiospermae. The Angiosperm Phylogeny Group (2016).

Angiospermae: diversidad

Fig 148: Cronología de la historia de la clasificación de Angiospermae en familias. State of the World’s Plants 2017 (2017).

Las 10 familias de Angiospermae con mayor número de especies. Cifras de WFO (2025).
Grupo Familia Número de especies
Eudicotyledoneae Asteraceae 34503
Monocotyledoneae Orchidaceae 31480
Eudicotyledoneae Fabaceae 22875
Eudicotyledoneae Rubiaceae 14175
Monocotyledoneae Poaceae 12361
Eudicotyledoneae Lamiaceae 8091
Eudicotyledoneae Euphorbiaceae 6630
Eudicotyledoneae Myrtaceae 6537
Eudicotyledoneae Apocynaceae 6506
Eudicotyledoneae Melastomataceae 6348

Veinte familias tienen cada una más de 3000 especies. En conjunto, comprenden aproximadamente el 46 % de todas las plantas vasculares. Existen 33 familias con solo una especie, lo que representa algo menos del 8 % de todas las familias de plantas vasculares, pero menos del 0.01 % de todas las especies.

Angiospermae: ciclo de vida

Fig 149: Ciclo de vida de Angiospermae. LadyofHats, Public domain, via Wikimedia Commons.

Angiospermae: ciclo de vida

Fig 150: Ciclo de vida de Angiospermae. Nabors (2006).

Angiospermae: relaciones

  • Angiospermae
    • Angiospermae basales (ANA)
    • Magnoliidae
    • Monocotyledoneae
    • Eudicotyledoneae
      • Eudicotyledoneae temprano divergentes
      • Superrosids
      • Superasterids
Fig 151: Relaciones de Angiospermae. The Angiosperm Phylogeny Group (2016).

Nymphaeales

Hierbas acuáticas o subacuáticas, anuales o perennes, con rizomas o tubérculos. Hermafroditas, monoicas o dioicas. Hojas sumergidas, flotantes o emergidas. En Colombia: Cabombaceae y Nymphaeaceae.

Fig 152: A. Nymphaea lotus. B. Victoria amazonica.

Magnoliidae

Plantas leñosas. Hojas opuestas o alternas, coriáceas. Verticilos florales libres o poco fusionados y con muchas partes. Estambres laminares. Filamento poco diferenciado de la antera.

Fig 153: A. Annona muricata (Annonaceae, Magnoliales). B. Aristolochia ringens (Aristolochiaceae, Piperales). C. Cinnamomum verum (Lauraceae, Laurales). D. Magnolia grandiflora (Magnoliaceae, Magnoliales). E. Persea americana (Lauraceae, Laurales). F. Piper nigrum (Piperaceae, Piperales).

Monocotyledoneae

Características

  • Hierbas o arbustos
  • Sin cambiúm vascular
  • Atactostela
  • Venación paralela
  • Un sólo cotiledón
  • Radícula reducida y efímera. Raíces adventicias
Fig 154: Apomorfías de Monocotyledoneae. A. Plastidios de los tubos cribosos con inclusiones proteicas cuneiformes. B. Atactostela. C–E. Nervadura paralela. Simpson (2019).

Monocotyledoneae

Fig 155: A. Polen. B. Agave tequilana (Asparagaceae). C. Cattleya trianae (Orchidaceae). D. Ceroxylon quindiuense (Arecaceae). E. Hemerocallis sp. (Asphodelaceae). F. Monstera deliciosa. (Araceae). G. Musa acuminata (Musaceae). H. Tradescantia pallida (Commelinaceae). I. Zea mays (Poaceae).

Angiospermae: relaciones

  • Angiospermae
    • Angiospermae basales (ANA)
    • Magnoliidae
    • Monocotyledoneae
    • Eudicotyledoneae
      • Eudicotyledoneae temprano divergentes
      • Superrosids
      • Superasterids
Fig 156: Relaciones de Angiospermae. The Angiosperm Phylogeny Group (2016).

Eudicotyledoneae

  • Eudicotyledoneae temprano divergentes
    • No tricolpado
  • Eudicotyledoneae
    • Polen tricolpado o derivado de tricolpado
    • Flores tetra o pentameras
    • Ácido elágico y ácido gálico
    • Duplicación genes florales
Fig 157: Polen tricolpado. Halbritter et al. (2018).

Superrosids

  • 18 ordenes
  • 155 familias
  • Más de 88000 especies
  • Apomorfias moléculares, no morfológicas
Fig 158: Diversidad en Superrosids. Caehlla2357, CC0, via Wikimedia Commons.

Superasterids

  • 20 ordenes
  • 146 familias
  • Más de 122000 especies
  • Apomorfias moléculares, no morfológicas
Fig 159: Doce especies de Asteraceae. Alvesgaspar, Tony Wills (10), CC BY-SA 3.0, via Wikimedia Commons.

Monocotyledoneae vs Eudicotyledoneae

Tabla 9: Principales diferencias entre monocotiledóneas (monocots) y eudicotiledóneas (eudicots) Evert & Eichhorn (2013).
Característica Monocotiledóneas Eudicotiledóneas
Partes florales En grupos de tres (usualmente) En grupos de cuatro o cinco (usualmente)
Polen Monoaperturado (con un poro o colpo) Triaperturado (con tres poros o colpos)
Cotiledones Uno Dos
Nervadura de la hoja Usualmente paralela Usualmente reticulada
Disposición de haces vasculares primarios en el tallo Dispersos En forma de anillo
Crecimiento secundario verdadero, con cámbium vascular Raro Comúnmente presente

Monocotyledoneae vs Eudicotyledoneae

Fig 160: Comparación entre Monocotyledoneae y Eudicotyledoneae. C. Hulme Taylor, CC BY-SA 4.0, via Wikimedia Commons.

Referencías

Antonelli, A., Fry, C., Smith, R. J., Eden, J., Govaerts, R. H. A., Kersey, P., Nic Lughadha, E., Onstein, R. E., Simmonds, M. S. J., Zizka, A., Ackerman, J. D., Adams, V. M., Ainsworth, A. M., Albouy, C., Allen, A. P., Allen, S. P., Allio, R., Auld, T. D., Bachman, S. P., … Zuntini, A. R. (2023). State of the World’s Plants and Fungi 2023 (p. 90). https://doi.org/10.34885/WNWN-6S63
Avila, R., Mendoza-Ruiz, A., & Pérez-García, B. (2009). Nota científica. Isoëtes, ¿una planta rara? ContactoS, 73, 57-62.
Bernal-González, R., Gradstein, S. R., & Celis-Pacheco, M. (Eds.). (2016). Catálogo de plantas y líquenes de Colombia (Vol. 1). Universidad Nacional de Colombia, Sede Bogotá, Facultad de Ciencias, Instituto de Ciencias Naturales.
Bierenbroodspot, M. J., Pröschold, T., Fürst-Jansen, J. M. R., De Vries, S., Irisarri, I., Darienko, T., & De Vries, J. (2024). Phylogeny and evolution of streptophyte algae. Annals of Botany, 134(3), 385-400. https://doi.org/10.1093/aob/mcae091
Brinda, J. C., & Atwood, J. J. (2025). The Bryophyte Nomenclator. https://www.bryonames.org/
Cabaña-Fader, A. A., & Ellena, M. (s. f.). Briofitas. Universidad Nacional del Nordeste. https://exa.unne.edu.ar/carreras/docs/estudio%20BRIOFITOS.pdf
Chen, D.-K., Zhou, X.-M., Rothfels, C. J., Shepherd, L. D., Knapp, R., Zhang, L., Lu, N. T., Fan, X.-P., Wan, X., Gao, X.-F., He, H., & Zhang, L.-B. (2021). A global phylogeny of Lycopodiaceae (Lycopodiales; lycophytes) with the description of a new genus, Brownseya, from Oceania. TAXON, 71(1), 25-51. https://doi.org/10.1002/tax.12597
Cole, T., Bachelier, J., Hilger, H., & Medan, D. (2022). Filogenia de las Traqueófitas (TPP, español) 2022. https://www.researchgate.net/publication/323268101_Filogenia_de_las_Traqueofitas_TPP_espanol_2022
Cole, T., Hilger, H., Goffinet, B., & Medina, R. (2023). Filogenia de las Briófitas (BPP 2023, español). https://www.researchgate.net/publication/331569140_Filogenia_de_las_BRIOFITAS_BPP_2023_espanol
Eisenberg, L. (2017). The Tree of Life: We are related to every living thing! http://evogeneao.com
Evert, R. F., & Eichhorn, S. E. (2013). Raven biology of plants (Eighth edition). W.H. Freeman; Company Publishers.
Frangedakis, E., Shimamura, M., Villarreal, J. C., Li, F.-W., Tomaselli, M., Waller, M., Sakakibara, K., Renzaglia, K. S., & Szövényi, P. (2021). The hornworts: morphology, evolution and development. New Phytologist, 229(2), 735-754. https://doi.org/10.1111/nph.16874
Gitzendanner, M. A., Soltis, P. S., Wong, G. K.-S., Ruhfel, B. R., & Soltis, D. E. (2018). Plastid phylogenomic analysis of green plants: A billion years of evolutionary history. American Journal of Botany, 105(3), 291-301. https://doi.org/10.1002/ajb2.1048
Grupo UCM Biodiversidad y Taxonomía de Plantas Criptógamas. (2025). Biodiversidad y taxonomía de plantas Criptógamas. https://web.bioucm.es/cont/grupos/criptogamas/
Halbritter, H., Ulrich, S., Grímsson, F., Weber, M., Zetter, R., Hesse, M., Buchner, R., Svojtka, M., & Frosch-Radivo, A. (2018). Illustrated pollen terminology. Springer International Publishing. https://doi.org/10.1007/978-3-319-71365-6
Hou, C., Wikström, N., Strijk, J. S., & Rydin, C. (2016). Resolving phylogenetic relationships and species delimitations in closely related gymnosperms using high-throughput NGS, Sanger sequencing and morphology. Plant Systematics and Evolution, 302(9), 1345-1365. https://doi.org/10.1007/s00606-016-1335-1
Li, Y.-F., Luo, L., Liu, Y., He, Q., Yu, N.-N., Gaowa, N., Yi, Z.-Q., Wang, J.-J., Han, W., Peng, T., Ho, B.-C., He, X., Zhang, L., Chen, Z.-D., Jia, Y., & Wang, Q.-H. (2024). The Bryophyte Phylogeny Group: A revised familial classification system based on plastid phylogenomic data. Journal of Systematics and Evolution, 62(4), 577-588. https://doi.org/10.1111/jse.13063
Mauseth, J. D. (2016). Botany: an introduction to plant biology (6.ª ed.). Jones & Bartlett Learning. https://books.google.com.co/books?id=0oWkDAAAQBAJ
Megías-Pacheco, M., Molist-García, P., & Pombal-Diego, M. Á. (2017). Atlas de histología vegetal y animal. https://mmegias.webs.uvigo.es/
Murillo-Serna, J. S., Carmona-Gallego, I., Roldán-Palacio, F. J., Sierra-Giraldo, J. A., & Alzate-Guarín, F. A. (2025). Synopsis of Maracanthus (Loranthaceae) and description of M. kuijtii, a new species from the Eastern Andes of Colombia. Plant Ecology and Evolution, 158(1), 14-22. https://doi.org/10.5091/plecevo.127900
Nabors, M. W. (2006). Introducción a la botánica. Pearson Educación, S.A.
Naciones Unidas. (1992). Convenio sobre la diversidad biológica. https://www.cbd.int/convention/text
Niklas, K. J. (2016). Plant evolution: an introduction to the history of life. The University of Chicago Press.
Perez-Leal, F. (2017). Fisiología Vegetal. Universidad Nacional de Ucayali. https://hdl.handle.net/20.500.14621/3201
PPG I. (2016). A community-derived classification for extant lycophytes and ferns. Journal of Systematics and Evolution, 54(6), 563-603. https://doi.org/10.1111/jse.12229
Puttick, M. N., Morris, J. L., Williams, T. A., Cox, C. J., Edwards, D., Kenrick, P., Pressel, S., Wellman, C. H., Schneider, H., Pisani, D., & Donoghue, P. C. J. (2018). The interrelationships of land plants and the nature of the ancestral Embryophyte. Current Biology, 28(5), 733-745.e2. https://doi.org/10.1016/j.cub.2018.01.063
Ritchie, H. (2022). How many species are there? Our World in Data.
Saenz-Laín, C. (2004). Glosario de términos palinológicos. Lazaroa, 25(0), 93-112. https://revistas.ucm.es/index.php/LAZA/article/view/LAZA0404110093A
SiB Colombia. (2025). Biodiversidad en Cifras, Sistema de Información sobre Biodiversidad de Colombia. https://cifras.biodiversidad.co/
Simonetta Gribaldo [@SGribaldo]. (2023). Need an up-to-date #TreeofLife for teaching/conferences/wall paper? Talented PhD student @BasileBeaud drew a schematic consensus ToL from the most recently published phylogenies. Hope this is useful! Downloadable version in the thread👇 https://t.co/92GFL610zJ. https://x.com/SGribaldo/status/1628431492459241472
Simpson, M. G. (2019). Plant systematics (Third edition). Academic Press, an imprint of Elsevier.
State of the World’s Plants 2017 (p. 96). (2017). https://kew.iro.bl.uk/concern/reports/2e0d292a-c3da-49ea-a500-32a4f9aff281
The Angiosperm Phylogeny Group. (2016). An update of the Angiosperm Phylogeny Group classification for the orders and families of flowering plants: APG IV. Botanical Journal of the Linnean Society, 181(1), 1-20. https://doi.org/10.1111/boj.12385
Turland, N., Wiersema, J., Barrie, F., Greuter, W., Hawksworth, D., Herendeen, P., Knapp, S., Kusber, W.-H., Li, D.-Z., Marhold, K., May, T., McNeill, J., Monro, A., Prado, J., Price, M., & Smith, G. (Eds.). (2018). International Code of Nomenclature for algae, fungi, and plants (Vol. 159). Koeltz Botanical Books. https://doi.org/10.12705/Code.2018
Vega-Betancur, S., Callejas, R., Testo, W., & Vasco, A. (2023). Sinopsis de Selaginella (Selaginellaceae) para el departamento de Antioquia, Colombia. Brittonia, 75(2), 133-158. https://doi.org/10.1007/s12228-023-09744-0
Vries, J. de, & Archibald, J. M. (2018). Plant evolution: landmarks on the path to terrestrial life. New Phytologist, 217(4), 1428-1434. https://doi.org/10.1111/nph.14975
WFO. (2025). World Flora Online. Published on the Internet. https://www.worldfloraonline.org/
Wood, D., Besnard, G., Beerling, D. J., Osborne, C. P., & Christin, P.-A. (2020). Phylogenomics indicates the living fossil Isoetes diversified in the Cenozoic. PLOS ONE, 15(6), e0227525. https://doi.org/10.1371/journal.pone.0227525
Yang, Y., Ferguson, D. K., Liu, B., Mao, K.-S., Gao, L.-M., Zhang, S.-Z., Wan, T., Rushforth, K., & Zhang, Z.-X. (2022). Recent advances on phylogenomics of gymnosperms and a new classification. Plant Diversity, 44(4), 340-350. https://doi.org/10.1016/j.pld.2022.05.003
Yang, Y., Yang, Z., & Ferguson, D. K. (2024). The systematics and evolution of gymnosperms with an emphasis on a few problematic taxa. Plants, 13(16), 2196. https://doi.org/10.3390/plants13162196
Zhou, X.-M., & Zhang, L.-B. (2023). Phylogeny, character evolution, and classification of Selaginellaceae (lycophytes). Plant Diversity, 45(6), 630-684. https://doi.org/10.1016/j.pld.2023.07.003